Mockup on laptop

Playtested.

One platform to track, rate, and collect your favorite board games.

Playtested is a web-based platform for board game enthusiasts to rate, review, and collect their favorite games. Designed for both casual players and collectors, the site supports community interaction through game discussions, comment threads, and personalized collections.

My Role

Lead designer, Front end developer

Team

Wallace Chau - Lead back end developer

Timeline

Mar-Apr 2025

Tools

PHP, SQL, JavaScript, Figma, HTML/CSS

The Problem

Board game enthusiasts often navigate a cluttered landscape of disjointed resources, like forums, databases, and review sites, that can be overwhelming or overly complex. Existing platforms tend to prioritize feature bloat over usability, making it difficult to simply browse, track, and share opinions on games.

We set out to create a focused, user-friendly alternative: A clean platform that makes it easy to discover games, leave feedback, and organize personal collections—without the noise.


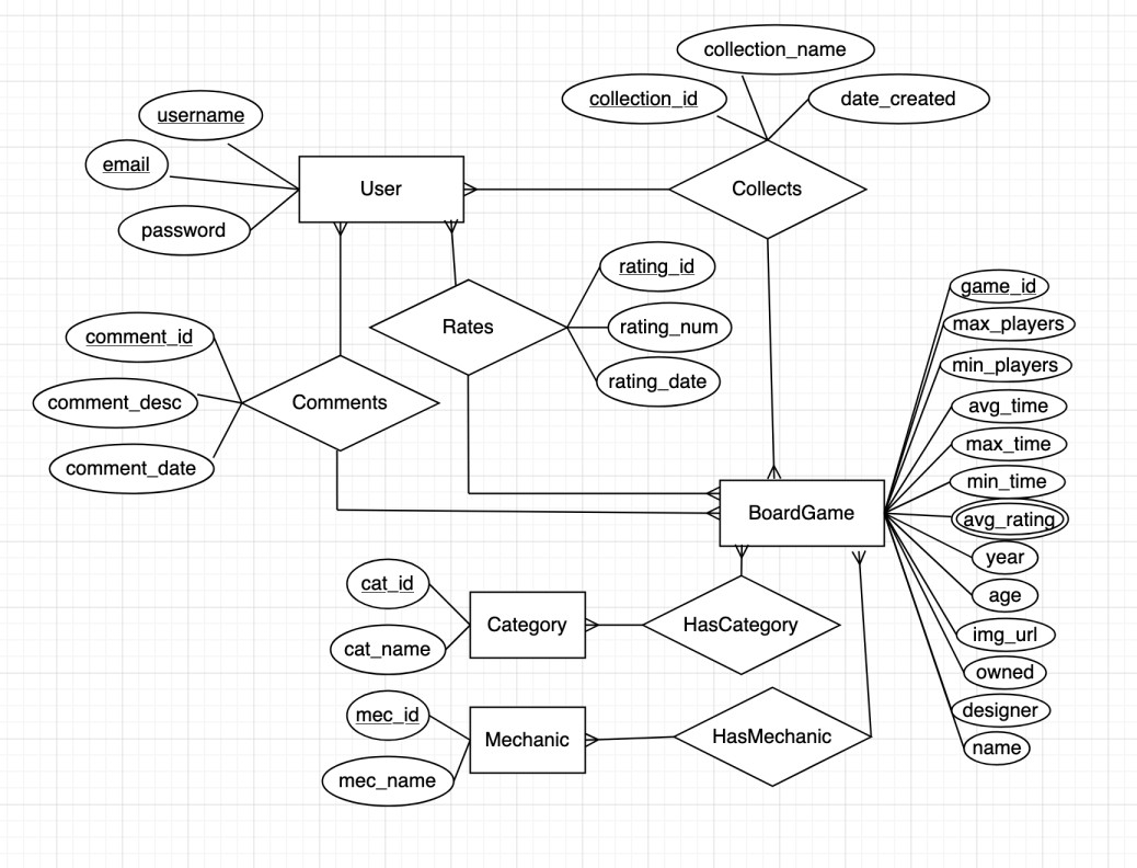
Data Architecture

Before any pixels were pushed, we dedicated two full weeks to planning our database—because for a platform like this, structure is everything.

We began by identifying key entities: Users, Board Games, Comments, and Collections. From there, we built a detailed ER diagram that mapped out relationships like anonymous commenting, many-to-many connections between games and user collections, and support for future scalability.

Designing the database early allowed us to:

This foundation shaped the entire user experience. With the data structured properly, features like sorting comments by usefulness or filtering games by player count became effortless to implement—both technically and from a UI standpoint.

Mockup on laptop

Design

Guided by a minimalist philosophy, I designed a clean, modern grid layout accented with a single bold colour. This approach emphasized readability and game imagery, allowing users to quickly scan content without visual clutter.

Simplicity wasn’t just aesthetic—it was strategic. A streamlined layout made the interface easier to adapt responsively across mobile and desktop, and helped us stay on track with development given our tight timeline. The result: a visually focused experience that balanced form, function, and feasibility.

Style guide

Key Features

Search Functionality

The site supports robust filtering options, allowing users to search for games using various inputs such as name, category, or average play time. Results are paginated to maintain a clean and navigable layout, minimizing visual clutter and improving performance.

Mockup on laptop
Dynamic Game Pages

Each game page presents detailed information, including the year of publication and designer. Logged-in users can engage further by leaving comments, submitting ratings, and adding games to personalized collections. Features like comment editing and real-time rating updates are handled smoothly using AJAX for a seamless user experience.

Mockup on laptop
Custom Collections

Users can create and manage themed collections, such as “Strategy Favorites” or “Best for Game Night," to organize their favorite board games. This feature adds a layer of personalization and helps users curate content based on their preferences.

Mockup on laptop
User Profiles

Each profile highlights a user’s recent activity and showcases their custom collections. Basic user stats are also displayed, giving users a quick snapshot of their engagement and contributions to the platform.

Mockup on laptop

Challenges

1. Database Design & SQL Optimization

Choosing the right database was critical to the success of this project, and we dedicated two weeks to selecting and refining a database structure. The most significant challenge was ensuring the data could be stored efficiently and retrieved quickly. We worked extensively on the ER diagram to store information effectively, reducing redundant data where we could and building with querying in mind.

2. Implementing AJAX for Smooth User Experience

One of the biggest technical challenges was implementing AJAX, which was a new concept for both of us. We wanted users to be able to browse games, leave comments, and submit ratings without full page reloads. Learning how to send asynchronous requests, update DOM elements dynamically, and debug JavaScript responses—all while maintaining the integrity of our SQL data—was a steep learning curve. Initially, even small tasks like displaying a new comment without reloading the page were difficult. We had to experiment and iterate often, but once we grasped the basics, we were able to significantly enhance the user experience by reducing page reloads and making interactions feel faster and more modern.

3. Time Management & Streamlining Development

Given the limited project timeline, time management was a constant challenge. From designing the database schema to creating the front-end user interface and ensuring all features were implemented and tested, it was crucial to focus on a minimalist approach to avoid feature creep. We kept a clear set of priorities, ensuring the most important features—user accounts, game reviews, and ratings—were functioning properly before we added additional enhancements. This approach allowed us to balance between delivering a polished product and adhering to the project’s time constraints.


Reflection

This project was not only a deep dive into web development and database design — it was also a lesson in collaboration, problem-solving, and scoping a project realistically. From selecting and cleaning a dataset to designing an intuitive user experience, every step required intentional decisions and trade-offs.

Working as both a designer and developer pushed me to think about how interface choices would impact our codebase, and vice versa. I gained a better understanding of how important early planning is, especially when it comes to data architecture. The time we invested in building a solid ER diagram and setting up our database structure made later stages much smoother.

Looking back, I’m proud of how much we were able to accomplish with a small team and tight timeline. There are definitely features I’d love to build on in the future, like game recommendations and richer filtering, but this version of Playtested achieves exactly what we set out to do: create a clean, user-first platform for sharing and organizing board games.

View the full Playtested project report